潍坊市民热切期盼的
“潍坊惠民保2026”年“潍已正式上线
全新升级,用心为民
为进一步完善潍坊市多层次医疗保障体系,减轻潍坊人民的医疗费用负担,2025年11月11日,“潍坊惠民保2026”产品发布会在潍坊市富华大酒店顺利举办!潍坊市医保局、潍坊市民政局、潍坊市财政局、潍坊市农业农村局、潍坊市卫健委、潍坊市国资委、潍坊市税务局、潍坊金融监管分局、潍坊市总工会、潍坊市妇联、潍坊市残联及4家联合承保保司相关负责人出席了本场发布会,共同见证“潍坊惠民保2026”这一惠民工程发布的重要时刻!


政府指导 惠泽潍坊
医疗保障是事关人民健康福祉的重大民生工程,是社会和谐稳定的“压舱石”。党的二十大报告在“增进民生福祉,提高人民生活品质”部分,对发展商业保险提出了明确要求和战略定位,明确指出要“促进多层次医疗保障有序衔接”,“积极发展商业医疗保险”。未来,潍坊市将会持续推进医疗保障领域改革,强化基本医疗保险、大病保险与医疗救助三重保障功能,促进“潍坊惠民保”健康发展,充分发挥“3+1”多层次医疗保障互补衔接,更好地满足潍坊市民多元化医疗保障需求,共建共享“病有所医,医有所保”的美好社会,进一步提升人民群众获得感、幸福感、安全感,为建设实力强、品质优、生活美的更好潍坊做出新贡献。

五载守护 普惠万家
“潍坊惠民保” 作为潍坊市医疗保障领域重要的民生工程,自2021年实施以来,截至今年10月份,累计赔款支出超6亿元,惠及参保群众超33.06万人,其中,单人累计报销最高金额达到了111.23万元。单笔报销最高金额达到了47.47万元。受益人群最年长106岁、最小出生仅14天,切实为罹患大病重病的参保人减轻了就医负担,守护了万千潍坊家庭。

全新升级 五大亮点
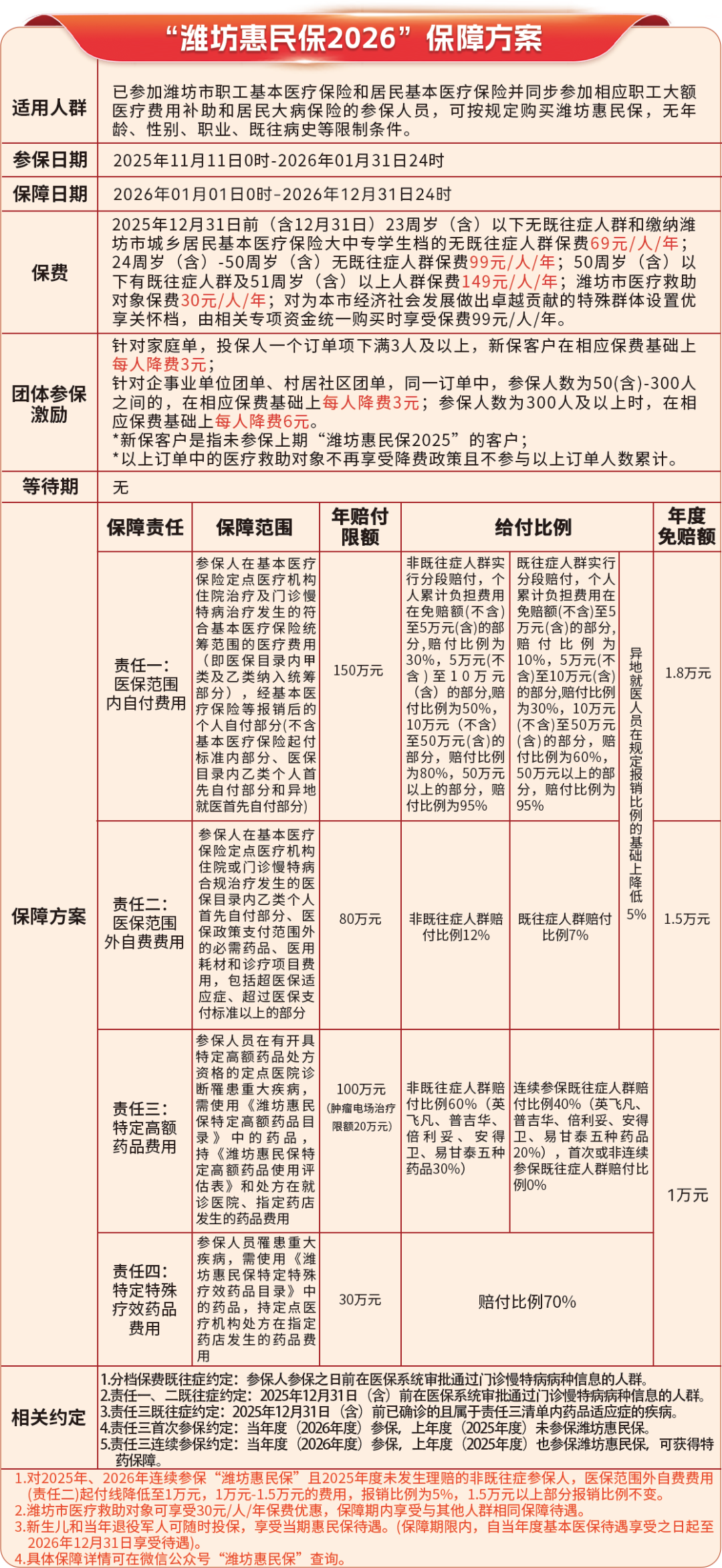
“潍坊惠民保2026”涵盖医保范围内自付费用、医保范围外自费费用、特定高额药品费用、特定特殊疗效药品费用四大保障,今年,“潍坊惠民保2026”实现五大维度全新升级,不仅紧密贴合群众日常的健康保障需求,还特别强化了对于重大疾病的预防与保障力度,既体现了对全民健康的广泛覆盖,又深入关怀到了特殊群体的特殊需求。
这一升级,真正将普惠精神深植于产品内核,实现了从真正惠及民众、增强保障力度、优化待遇体系到提升服务品质的全方位飞跃,让“潍坊惠民保”成为守护民众健康的坚实后盾。

(点击查看大图)
01
低龄参保保费低
✅2025年12月31日(含)前,23周岁及以下无既往症人群和缴纳潍坊市城乡居民基本医疗保险大中专学生档的无既往症人群,保费69元/人/年;
✅24周岁(含)-50周岁(含)无既往症人群保费99元/人/年;
✅其他人群保费149元/人/年。
02
团体参保享优惠
✅针对家庭单,投保人一个订单项下满3人及以上,新保客户在相应保费基础上每人降费3元;
✅针对企事业单位团单、村居社区团单,同一订单中,参保人数为50(含)-300人之间的,在相应保费基础上每人降费3元;
✅参保人数为300人及以上时,在相应保费基础上每人降费6元。
*新保客户是指未参保上期“潍坊惠民保2025”的客户;
*以上订单中的医疗救助对象不再享受降费政策且不参与以上订单人数累计。
03
特殊人群降保费
潍坊市医疗救助对象可享受30元/人/年保费优惠,保障期内享受与其他人群相同保障待遇。
04
特定人群享优待
对2025年、2026年连续参保潍坊惠民保且2025年度未发生理赔的非既往症参保人,医保范围外自费费用(责任二)起付线降低至1万元,1万元-1.5万元的费用,报销比例为5%,1.5万元以上部分报销比例不变。
05
增值权益更省钱
参保2026年度“潍坊惠民保”可享以下专属权益:

⬆️点击查看高清大图⬆️

人人可保 个账可缴
01
参保人群覆盖广
已参加潍坊市职工基本医疗保险和居民基本医疗保险并同步参加相应职工大额医疗费用补助和居民大病保险的参保人员,均可按规定购买2026年度“潍坊惠民保”,无年龄、性别、职业、户籍、既往病史等限制条件,生过病、住过院也能参保,守护每个参保家庭。
02
异地就医免跑腿
潍坊惠民保”参保人在异地就医的,采取异地就医“免申直赔”模式,即参保人无需提交材料申请,出院结算后由“潍坊惠民保”结算平台与潍坊医保系统实现结算直连,在“潍坊惠民保”系统生成理赔金后,由潍坊惠民保工作人员主动联系参保人(需保证投保时预留的联系电话有效)收取银行卡、身份证等信息,5-10个工作内完成理赔。
03
医保个账全家用
“潍坊惠民保2026”支持使用医保个人账户为本人及近亲属(父母、子女、配偶、兄弟姐妹、祖父母、外祖父母、孙子女、外孙子女)缴费,全家参保更安心。

“潍坊惠民保”2026参保指南
01
参保方式
关注“潍坊惠民保”微信公众号,通过菜单栏【参保入口】进行参保;

潍坊惠民保
“潍坊惠民保”是在潍坊市医保局、潍坊市民政局、潍坊市财政局、潍坊市卫健委、潍坊市国资委、潍坊市农业农村局、潍坊市税务局、潍坊金融监管分局、潍坊市总工会、潍坊市妇联、潍坊市残联引导下,立足于潍坊市基本医保政策及群众需求的定制型商业医疗保险。
服务号
02
【参保时间】
2025年11月11日0时至2026年01月31日24时
03
【保障日期】
2026年01月01日0时至2026年12月31日24时

打开“爱高密”看评论